Dialogue : Placer les vues armoires sélectionnées
Accès
à ce dialogue: Palette Liste du matériel importé / Commande Placer les vues sélectionnées.
Utiliser pour
placer plusieurs vues armoires simultanément sur un rail, depuis la palette Liste du matériel importé. Sinon, il faut faire glisser, une par une, les vues
depuis la liste du haut de la Liste du matériel importé, sur le rail choisi.
Ce dialogue permet donc de définir les vues armoires à placer, le rail sur lequel elles seront placés, et les paramètres de placement.
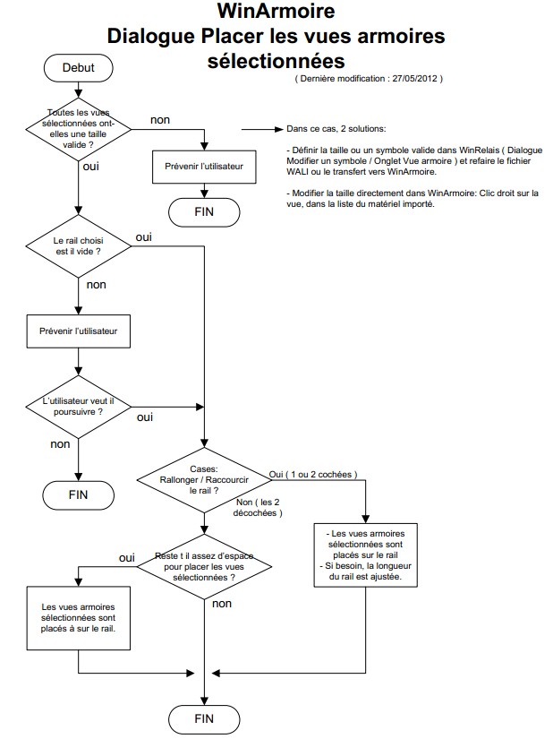
Le rail cible peut être vide, ou pas: Dans ce cas, les vues sélectionnées seront placées à la suite ( à droite ).
Algorithme & Gestion du placement
Cette liste présente les vues armoire à placer. Elle reprend les vues sélectionnées auparavent dans la Liste du matériel importé. Mais il est possible d'enlever (
désélectionner ) des vues, par exemple, si le rail cible est trop court.
Si la vues comporte des marges Gauche & droite non nulle, alors elles sont affichées entre crochet.
Exemple [4|8] : Marge Gauche de 4 mm, marge Droite de 8
mm.
Rappel: Il est possible de modifier ces marges dans WinArmoire (WinCabinet): Clic droit sur la Liste du matériel importé: Dialogue Modifier la taille & les marges. Voir aussi la gestion des marges.
En bas de cette
liste, on trouvera la largeur de toutes les vues sélectionnées, avec et sans marge ( Marge autour des symboles, définie normalement dans WinRelais (WinRelay), avant le transfert, dans le dialogue Modifier un symbole / Onglet Vue armoire ).
Liste: Rails disponibles
Cette liste montre les rails du folio actif ( affiché ). Il faut obligatoirement
sélectionner le rail cible.
Options
Placer avec les marges ( des vues ):
Pour prendre en compte les marges autours des symboles. Sans marge, les vues armoires se toucheront sur le rail. Ces marges sont définis dans WinRelais (WinRelay), dialogue Modifier un symbole / Onglet Vue Armoire.
Si besoin, Allonger / Raccourcir le rail: Dans ce cas le rail sera allongé, ou raccourci, en fonction des vues armoires qui
seront placées dessus. si un choix illogique est réalisé, un avertissement sera affiché ( En orange en bas du dialogue ).
Marge gauche: Pour imposer une marge à gauche,
entre le début du rail, et la 1ère vue à placer. Ou avant la 1ère vue à placer, si le rail comporte déjà des vues.
Marge droite : Espace laissé à la
fin du rail ( à droite donc ), après le dernier symbole placé.
Entre les vues: Espace ( supplémentaire ) laissé entre chaque vues. Pour introduire une tolérance par
exemple.
Pour une vue illustrée des marges: Voir La gestion des marges ( en bas ).
Information
Largeur des vues sélectionnées: avec et sans
marges ( des vues ). Ne pas confondre les marges des vues ( Définies avant le transfert dans WinRelais (WinRelay), Dialogue Modifier un symbole / Onglet Vue Armoire ) et les marges annexes.
Marges annexes: Marges à gauche du rail, à droite du rail, et espace entre les vues. Le détail du calcul est affiché:
Somme = Marge_gauche + Marge_Droite + ( Nombre de vues - 1) * Espace_Entre_Vues.
Rail:
Longueur initiale, espace disponible, longueur optimum et longueur finale: Selon les choix réalisés.
Synthèse: En bas du dialogue: En vert, tout va bien,
les choix sont logiques. En orange, les choix réalisés posent problèmes. Exemple: Demander de rallonger un rail déjà trop long.
Actions
OK : Pour valider les choix réaliser. L'ordre des vues armoires sélectionnées sur le rail cible sera alors défini dans le dialogue Placer les vues armoires sélectionnées: Confirmation qui s'affiche alors.
Annuler : Annule et
ferme ce dialogue.