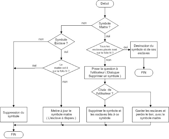
Ref. croisées: Suppression & effacement d'un folio


Lors de la suppression ou l'effacement d'un folio ( Menus Folio – Effacer & Supprimer ), l'algorigramme suivant est appliqué.